动画疯
您的位置:
动画疯
>
动画疯公告
>
动画疯公告
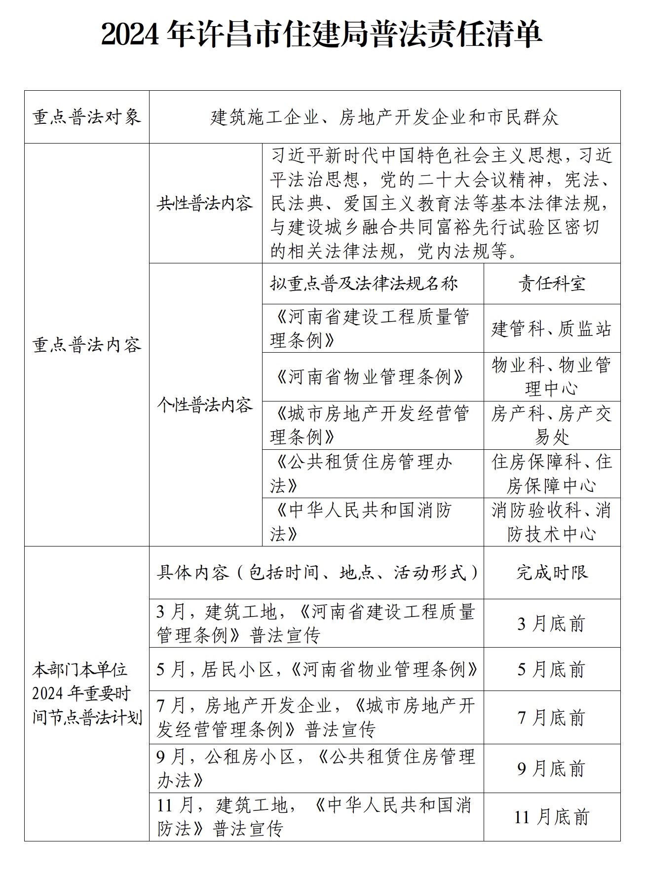
2024年许昌动画疯 普法责任清单
【信息来源:
】
【信息时间:2024-02-29 阅读次数:
】【字号
大
中
小
】【
我要打印
】【
关闭
】